本网讯(通讯员 郭俊)近日,中国大学生科技创新创业“奥林匹克”级盛会“挑战杯”赛事“黑科技”大赛结果出炉,湖北省共有34个项目获得国赛奖励,我校2个项目在第十八届“挑战杯”全国大学生课外学术科技作品“黑科技”赛道获国赛铜奖。

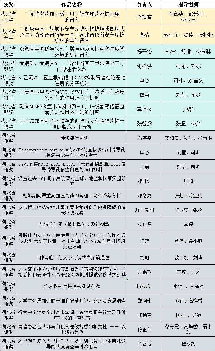
2023年度,我校已获得“挑战杯”国赛、省赛奖励共计25项。其中“黑科技”赛道国奖2项;“挑战杯”学术科技作品主赛道省奖23项。湖北省“金奖”2项,“银奖”6项,“铜奖”15项。

据悉,除以上获奖情况外,我校另有5个红色项目被湖北省推荐至国赛,参与“挑战杯”“红色之旅”国赛评比。

(编辑 鲍晓宇)




